
People frequently assume that just because a deposit is brown, it must be the same as any varnish deposits. When assumptions are inaccurate, wrong corrective actions may be applied.
Process of Classifying Lubricant Deposits

Source: Machinery Lubrication
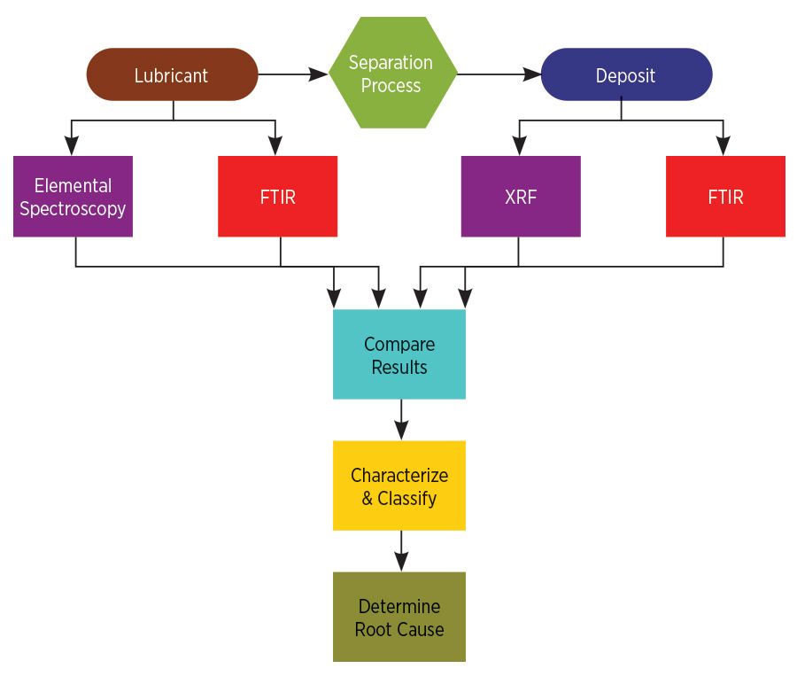
Characterizing deposits helps us find the underlying factors that led to their formation. The composition of deposits can be identified using testing tools. For operational facilities, getting samples of deposits to use for these tests might be difficult. Obtaining a sample of the in-service lubricant is significantly simpler.
To better understand the origin of the deposits and choose the best cleanup strategies, deposits should be sorted properly. Deposits that are insoluble in highly polar organic solvents and lack carbon-hydrogen spectral characteristics are known as non-organic deposits. It has been established that sludge deposits are those where metal salts of carboxylic acids are present.
Lubricant deposits are substances that have left a solution and accumulated within a system. One of the main causes of this kind of deposit is improper mixing or additive incompatibility. One or more of the additive formulations may develop a deposit if two lubricant formulations are incompatible with one another
Deposit Formation and Lubricant Degradation
There are numerous causes of lubricant deterioration, which frequently results in deposits. A few of these are:
- Oxidation
- Heat Disturbance
- Micro-Dieseling
- Discharge of Sparks
- Zones of Extreme Temperature
- Combustion
- Optical Degradation
- Contamination
- Unsuitable lubricant or another liquid
- Hard and Dirty Substances
- Water
- Gas
- By-Products of Additive Reactions
A lubricant’s ability to create deposits is determined by its solvency, or capacity to suspend or solubilize soot and other degradation products. The development of deposits is also greatly influenced by pressure and temperature. Some by-products of degradation may precipitate at lower temperatures and higher pressure. Because of this, deposits in the journal and thrust bearings are frequently observed.
Natural Deposits
Organic deposits can move in and out of the solution depending on the environment because they are frequently soluble in the in-service lubricant. Organic deposits can be further broken down into formulation-derived, thermoplastic, thermal breakdown, oxidatively derived, and contaminant-derived sub-categories. These deposits are frequently referred to as “soft pollutants.” Below is a list of different Organic Deposits:
1. Thermoplastic
Thermoplastics are deposits of high-molecular-weight compounds created by some high-temperature degradation processes. These deposits become liquid and flow at high temperatures. It is common to see this type of deposit from fluids that have failed due to spark discharge.
2. Heat Disintegration
At temperatures above 300 °C, hydrocarbon molecules will often fracture. Dehydrogenation will be a part of its decomposition as this condensation occurred in the absence of air. The formation of coke will be seen as the end result, although there are many deposit chemistries.
3. Generated from Oxidation

Source: Machinery Lubrication
Oxidatively generated deposits are among the most prevalent types of lubricant deposits. Many people wrongly believe that most deposits fall under this heading. These deposits typically have a molecular weight that is higher than the lubricant, which makes it harder for them to stay in the solution.
4. Affected by a Contaminant
When organic pollutants enter the lubricating system, a reaction can happen. An organic contamination deposit can emerge from this reaction. This has been seen with specific sorts of gas pollutants that could interact with the lubricant in use to form distinctive, organic deposits – for instance, ammonia gas ingression.
5. Non-Organic Deposits
Deposits that are not organic are also classified as Level 2 deposits. Coal and plant life are included in the non-organic classification. Coal should be positioned next to these components in the classification tree because it is frequently mistaken for coke or soot. Together, these two work more effectively to identify the source and, as a result, determine the root cause.
A list of several bins found in non-organic pollutants is given below:
- Inorganics – Deposits without carbon but with hard impurities like dirt and debris are referred to as inorganic deposits. For instance, depleted ZDDP might result in the formation of inorganic deposits like phosphate and sulfate. Additionally, products created from degraded additive components may have inorganic deposits.
- Soot – Black body carbonaceous particles of less than one micron in size make up soot deposits, often produced after a dieseling event, such as in a diesel engine. Particles of soot may occur in high-temperature situations and require special equipment to remove them.
- Coke – Coke can be made from carbonaceous deposits that are bigger than one micron. These are created when organic material is severely overheated (over 572°F or 300°C) until it has completely expelled all of its hydrogen and oxygen.
- Coal – The black body carbonaceous solids in coal deposits are larger than one micron, although they are still soluble in some polar organic solvents, such as tetrahydrofuran or pyridine.
Root Cause Analysis
According to Machinery Lubrication, a thorough investigation of the deposit is frequently the first step in identifying the fundamental problem. The fluid’s general state reveals a great deal about the direction of creation. One can focus efforts on the elimination and removal of deposits after identifying the fundamental cause of the issue.
Oil Analysis Through MachineDiagnostics™ Program
For assets that are prone to varnish deposit formation, a thorough and regular checkup must be done to manage and mitigate the issue. Start your oil analysis program with confidence, knowing that we’ll be there for you every step of the way.
Our program is designed to address the requirements of your system, ensure that your staff is informed of the optimum lubrication techniques, and give you actionable recommendations so that you can achieve greater uptime. Every time you require a more thorough explanation or consolidation reporting, you can trust that our lube analysts and machinery lubrication consultants are there to help you. Talk to us and we will do a free assessment on your assets!
